作者:北大区块链协会研究部-RWA组,组长:Owen Chen(X @xizhe_chan)
组员:黄喆,张可欣,Lionel,Alice D.,莫骏杰, Alan
摘要
数字资产财库(DAT)模式在全球上市公司中不断普及与演进,特别是在经历2025年四季度的市场回调后,该商业模式在下行周期中的可持续性成为市场关注焦点。本文立足于2026年初的市场环境,对DAT企业的运作机制进行了系统性拆解,重点从“融资结构×底层币种”的双重维度,深入剖析了DAT企业 “反身飞轮(Reflexive Flywheel)”的生效边界与潜在风险。
研究指出,DAT模式本质是主动经营的资产负债表管理,其价值创造源于资产端收益(β)与资本端运作(α)的协同。在融资结构方面,文章论证了股权融资(如ATM、PIPE)作为飞轮核心驱动力对估值溢价(mNAV)的高度依赖性,以及债务融资(如可转债)作为第二层资金来源在提供杠杆效率的同时所引入的期限错配风险。在币种选择方面,文章对比分析了比特币(BTC)凭借强共识带来的融资韧性、以太坊(ETH)叠加生息属性后的合规与透明度挑战,以及小币种通过SPAC通道实现“币股联动”的激进流动性传导机制。
结合 Strategy(原 MicroStrategy)、Core Scientific 与 MARA 等案例,本文提出以“溢价窗口—现金缓冲—债务条款”为核心的可持续性评估框架,并给出四点趋势研判:其一,行业目前已进入跨周期生存阶段,关键矛盾不在账面回撤,而在融资窗口收缩下的企业再融资能力与偿债条款触发所带来的流动性压力;其二,估值逻辑将从“通道溢价”转向“能力定价”,现货 ETF 等合规配置工具普及后,DAT企业的融资溢价更稀缺且更短暂,公司间 mNAV 的分化将长期存在;其三,底层资产差异将进一步放大企业分化,BTC-DAT 更易形成融资锚,但对融资节奏更敏感,ETH-DAT 的上限取决于能否持续清晰披露收益来源、风险边界并形成可验证的治理与执行记录;其四,DAT 作为资本市场策略仍将延续,但行业结构大概率走向头部集中与尾部出清。本文为DAT企业在下行周期的可持续性评估提供框架,为 DAT 行业的规范化演进提供参考。
关键词 :数字资产财库(DAT);融资结构;币种差异; mNAV; 可持续性分析
1. 引言
DAT(Digital Asset Treasury,数字资产财库)通常指企业(或 DAO 组织)将 BTC、ETH 等加密资产纳入资产负债表,并以“长期储备”的方式进行管理与配置。在 Strategy(原 MicroStrategy)的标杆示范效应带动下,叠加美国白宫对“Strategic Bitcoin Reserve(国家战略比特币储备)”的支持信号,这一策略正由个案探索逐步走向更广泛的上市公司战略选项。Bitwise 报告指出,截至 2025 年 Q3,全球上市公司中已有 172 家持有 BTC,合计持仓超过 100 万枚。[1] 由此,仅从上市公司维度测算,BTC 相关 DAT 的资产规模已超 1000 亿美元(按照 Bitwise 报告公布时的比特币价格计算);若进一步纳入其他数字资产及未上市企业主体,其潜在覆盖范围与体量仍有显著扩展空间。
但随着 2025 年 Q4 以来 BTC 与 ETH 价格持续走弱,DAT 路径的有效性开始受到更广泛质疑。部分采用“股权 + 债权”融资的主体在股价回撤后出现融资模型失灵、被迫调整策略的案例:比特币最大财库 MicroStrategy 的股价下跌超过 50%,以太坊最大财库 Bitmine 的股价下跌超 80%。与此同时,部分中小型 DAT 公司亦出现策略收缩甚至暂停的情况,例如由球星贝克汉姆站台的 BTC 财库公司 Prenetics 停止财库策略等。上述变化使得市场对 DAT 的关注点从“是否持币”转向“如何穿越回撤周期”: 在币价回撤背景下,股价下行与债务压力可能形成双重冲击——换言之,决定策略能否跨周期的核心变量,正是“以什么融资方式持币 + 持什么币”。
基于此,本文立足 2026 年初,对 DAT 企业的发展现状与最新压力测试进行回顾,并从融资结构与币种选择两条主线出发,对企业 DAT 策略的可持续性与关键风险点给出框架化分析,以期为后续的策略设计与风险控制提供可验证的参考。
2. 概念和定义
2.1. 概念界定:财库的定义
本文研究DAT(Digital Asset Treasury,数字资产财库),首先对其概念进行界定。
-
广义口径:凡将加密资产纳入资金管理体系,并具有中长期持有意图的资金池,均可视为 DAT。
按照财库载体(即持有DAT的主体)分类:DAT 可分为链上与链下两类。
(1) 链上 :主要包括 DAO 组织与项目方基金会;
(2) 链下 :一类是以“屯币”为核心的 DATCo(Digital Asset Treasury Company),另一类则是具备其他主营业务但将加密资产纳入资产配置的企业(如加密矿企);
(3) 借壳上市: 近年亦出现链上链下结合的新兴路径,例如项目方通过壳公司( SPAC,特殊目的收购公司)实现借壳上市,以承接链上资金与链下资本市场通道。
- 狭义口径 :在当前市场语境中,DAT多指 DATCo(Digital Asset Treasury Company),即以链下持有并管理加密资产为主要经营活动的公司(多为上市公司) 。 [2]
基于上述界定, 本文所称“DAT 企业”主要指 DATCo,即以链下屯币作为主营业务的企业(主要是上市企业)——其中Strategy(原MicroStrategy)为该模式的首创者 。对于主营业务明确、仅将加密资产作为投资的企业(如矿企),本文不作为重点分析对象。
2.2. 术语解释
表1: 文章重点术语解释表
资料来源:PKUBA整理
2.3. 全球上市公司数字资产储备(DAT)现状分析
基于Coingecko 数据(截至2026年1月2日),全球上市公司持有的数字资产储备(DAT)统计如下。 (注:本统计仅覆盖公开上市公司数据,未上市企业持有情况不在统计范围内。)
表2: 上市公司数字资产储备(DAT)统计表
资料来源:Coingecko,时间截至:2026年1月2日
注:其他币种包含 XRP, BNB, TON, SUI 等资产
图1: 上市公司数字资产储备(DAT)价值占比图
资料来源:Coingecko,时间截至:2026年1月2日
基于上述情况,全球上市公司DAT基本格局如下:
第一,资产规模与头部效应: 统计显示,当前全球上市公司 DAT 总规模已达 1,241 亿美元。从价值构成来看,比特币(BTC)呈现出压倒性的统治力,占比高达 79.4%;以太坊(ETH)位居次席,占比 15.1%;Solana (SOL) 及其他长尾资产仅占剩余的 5.5%。
第二,配置偏好与共识差异 : 各大类资产在企业资产负债表中的渗透率差异显著。BTC 的储备总价值约为 ETH 的 5.2 倍,更是 SOL 的 41 倍以上。从机构覆盖广度来看,持有 BTC 的上市公司多达 151 家,远超 ETH(27 家)和 SOL(18 家)。这一数据强有力地佐证了 BTC 仍是机构资金配置的首选标的。
第三 , 长尾资产的结构特征: 在“其他资产”(占比 3.5%)构成中,主要呈现两类特征:
- 老牌基础设施类: 包含 XRP、LINK、TRON、BNB 等老牌公链或交易所代币,多为上市公司的相关联业务型持仓;
- 资本运作类: 部分新兴项目(如 0G, Babylon, Pump.fun 等)表现出明显的“币股联动”特征,反映出部分项目方试图通过资本市场运作,实现上市公司股权与数字资产价值的深度绑定。
3. DAT公司的商业模式
3.1. 商业模式定位:主动经营的资产负债表型公司
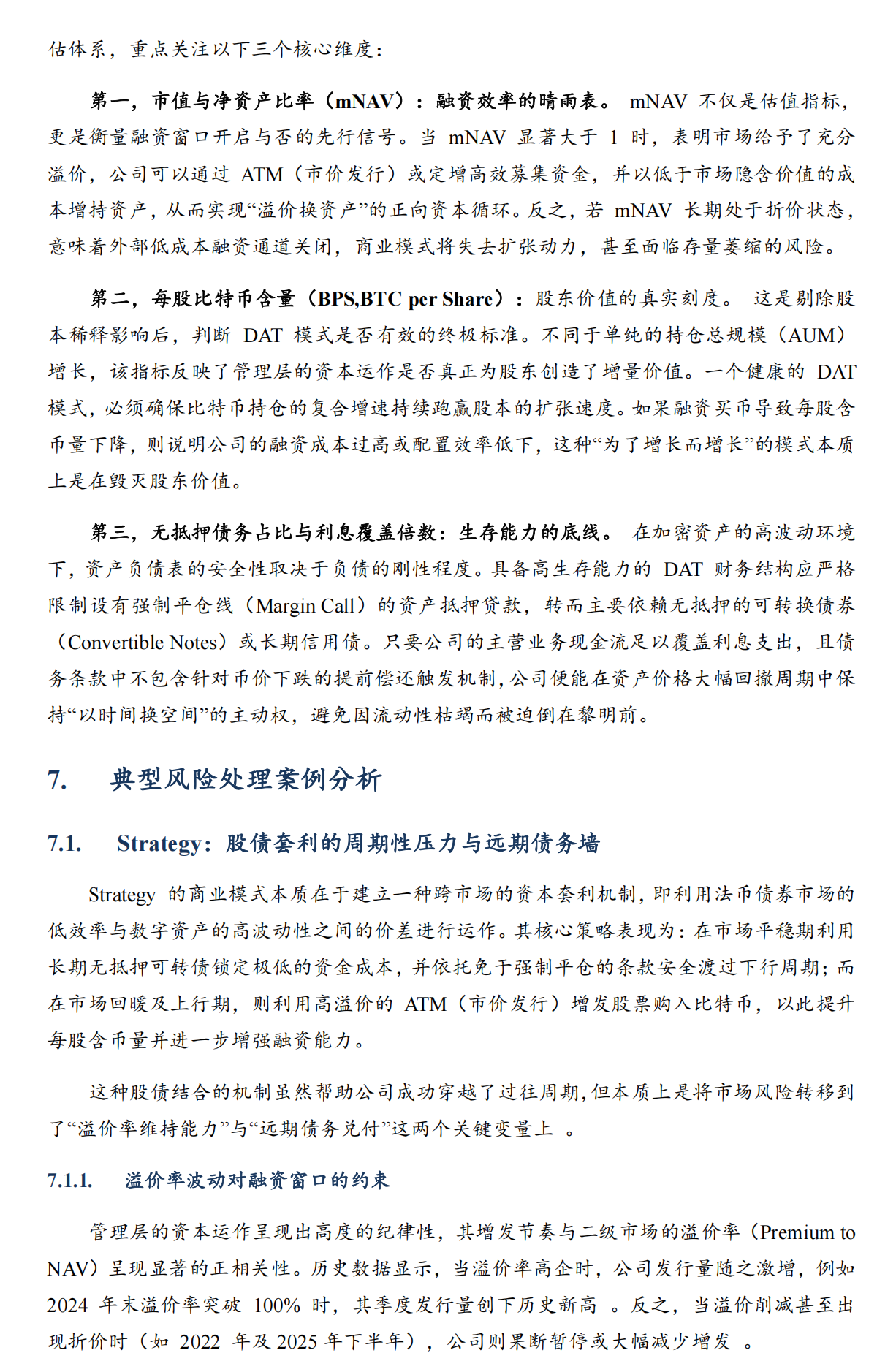
DAT 企业拥有相对清晰且可复制的商业模式:其本质是一类以资产负债表管理为核心的主动经营型公司,而非被动跟踪标的资产的 ETF 或封闭式基金。
与传统企业依赖产品与服务创造经营性现金流不同,DAT 的核心动作是通过资本市场融资,大规模购入并中长期持有加密资产。因此,其资产端通常呈现对 BTC、ETH 等数字资产的高配置比例,负债端与权益端则主要由股权融资与债务融资构成;经营目标也更多体现为在资产负债表上持续累积数字资产规模,并提升单位股权对应的资产含量。
图2: DAT公司增值循环图(反身飞轮图)
资料来源:PKUBA整理
围绕这一模式,DAT 常被概括为“反身飞轮(Reflexive Flywheel)”:融资—购币—资产升值—市值抬升—再融资的顺周期正反馈过程。其逻辑链条可拆解为:公司通过股权或债务融资获得资金并配置加密资产;当币价上行,资产端价值上升带动市场对公司估值再定价;股价上行进一步强化再融资能力,从而推动新一轮扩表。
与之相对,DAT 在下行周期可能陷入“死亡螺旋(Death Spiral)”:币价下跌—溢价消失—无法融资—被迫抛售代币—币价更低的逆向负反馈过程,即:基础资产(币价)下跌首先导致公司资产负债表缩水;资产端价值减损引发股价溢价消失及估值下杀,致使外部融资窗口迅速关闭;流动性枯竭或债务违约风险迫使公司在低位抛售代币偿债,从而进一步打压币价,加剧新一轮缩表。
图3: DAT公司下跌循环图(死亡螺旋图)
资料来源:PKUBA整理
这一正一负双向循环机制,使得DAT模式在高度波动的加密市场中呈现出极强的顺周期性。其财务结构的稳定性极度依赖于基础代币的价格走势,一旦进入下跌通道,缺乏外部流动性注的入公司极易被卷入不可逆的资产抛售与估值塌陷。
因此,DAT企业的扩表速度取决于融资窗口,但这既受加密资产周期影响,也取决于管理层能否在估值较优阶段完成融资与配置。而具备前瞻性资产负债管理、储备应急流动性及动态调整持仓策略的能力,则成为DAT企业在周期切换中存续的关键。
3.2. 价值创造机制:资产决定结果,融资决定速度
在机制层面,DAT 的价值创造可归纳为两条主线:资产端 β决定净值变化的方向与结果,资本端 α决定资产扩表的速度与效率。
- 资产端β:来自加密资产价格变动及质押(如适用)等持有收益;
- 资本端α:来自估值溢价,更有利的融资与扩表效率。
在此基础上,公司还配合使用杠杆工具(如可转债、抵押融资等)以提升资金使用效率与流动性——上行阶段放大收益,但同时会提高对币价回撤与再融资条件的敏感度。
表3: DAT公司价值来源与作用机制拆解表
资料来源:PKUBA整理
归纳而言:β更多通过 NAV 与持币规模变化体现;α的关键在于 mNAV 处于有利水平时,公司能否把估值优势稳定转化为 BPS 的改善;而“工具层”安排(债务、抵押等)更多影响执行弹性与约束强度。
3.3. 商业模式的结构性特征:利润表弱化、资产集中、融资主导、估值分化
在“β决定结果、α决定速度”的框架下,DAT 的商业模式通常呈现四类结构性特征,分别对应评价体系、资产结构、融资结构与估值机制。
第一,评价框架从利润表转向资产负债表。 DAT 的核心经营活动并非依赖产品或服务创造传统营收,而是围绕加密资产的持有与扩张进行资产负债表管理。因此,营收、毛利率、净利润等指标对经营质量的解释力有限;更具解释力的指标体系往往转向持币数量及其变化、每股含币量(BPS)以及市值相对净资产的溢价水平(mNAV),以衡量扩表是否有效、单位股权对应资产是否实现实质提升。
第二,资产高度集中,净资产对币价波动高度敏感。 DAT 的资产结构通常呈高集中度特征,加密资产占比偏高,使净资产随币价波动而显著起伏。现金更多承担流动性缓冲角色,用于覆盖利息支出、融资空窗期与极端行情下的运营安全。整体风险收益表现因而更偏“非线性”:上行阶段净资产弹性放大;下行阶段净资产收缩、估值压缩与融资能力下降往往同步发生。
第三,融资以股权为主、债务为辅,结构决定跨周期承压能力。 DAT 的负债端主要由股权融资、债务融资,以及少量短期借款或回购结构构成。实践中,公司常在估值更有利阶段通过 ATM、SEO、PIPE 等方式推进扩表,并辅以可转债、优先股、票据等工具引入第二层资金来源。两类融资并非简单替代:股权融资更依赖估值与承接能力;债务融资更受币价回撤与再融资条件约束,不同条款结构会显著改变公司跨周期的财务压力与风险暴露程度。
第四,估值对预期敏感,同类资产下 mNAV 仍可能长期分化。 DAT 股价不仅反映底层资产价值,也叠加市场对其融资能力、管理决策与扩表可持续性的综合预期。因此,即便持有相近规模与结构的加密资产,不同 DAT 的 mNAV 仍可能长期存在差异;差异更多来自市场情绪、公司治理与融资路径选择。
总结来看,DAT 的风险收益特征并不由单一因素决定,而往往由“资产集中度 + 融资结构 + 市场预期”共同塑造,并在不同市场环境下被放大或削弱。
3.4. 模式差异的来源:融资结构 × 币种属性
从商业模式结构看,DAT 之间的差异主要集中在两个维度:融资结构与核心资产选择。
融资结构方面,股权融资主导型 DAT 在 mNAV>1 的阶段可通过增发实现扩表,但估值回落时融资能力可能快速走弱;债务融资占比较高的 DAT 则通过可转债、优先股等工具提高资产扩张效率,但对币价回撤与再融资条件恶化更为敏感。尤其是期限结构、利率水平以及是否存在强制性条款,会直接影响其在熊市中的生存能力。
资产端方面,币种选择是决定模式稳定性的另一关键变量。以 BTC 为核心资产的 DAT 更依赖稀缺性与市场共识;以 ETH 或其他平台代币为核心资产的 DAT 在承担价格波动风险之外,还叠加技术路线、生态竞争与收益模式变化等不确定性。不同币种在波动率、回撤幅度与叙事稳定性上的差异,会通过资产负债表传导到股东层面,显著改变风险曲线。
因此,DAT 不存在统一的“最优商业模式”,其可持续性更取决于融资方式与币种属性的匹配程度;融资越激进、核心资产不确定性越高,对市场环境的依赖性也越强。后文可据此分别从融资结构与币种差异两条线索展开。
4. DAT的核心融资结构差异对比
基于上文“融资结构决定扩表效率与跨周期压力”的判断,本节进一步拆解 DAT 常见融资工具,并比较其在不同市场阶段下的适用性与约束条件。
4.1. 股权融资:DAT 飞轮的核心驱动力
在主要融资方式中,股权融资对 DAT 的战略意义最为关键:在特定估值条件下,股权融资不仅不必然稀释单位股权价值,反而可能提升每股对应的加密资产数量。其成立前提是公司股价高于内在资产净值,即 mNAV>1。此时,公司发行新股获得资金,可在资产端以相对“折价”的方式配置 BTC/ETH,形成“以估值优势换取资产规模”的结构性条件,并构成飞轮中最核心的正反馈来源。
在工具层面,按照融资方式不同可以分成ATM(At-the-Market Offering,即时增发)、SEO(Seasoned Equity Offering,股权再融资)、PIPE(Private Investment in Public Equity,定向发行)三种途径。
表4:
三大股权融资工具对比表
资料来源:Paramita Venture [3]
ATM(即时增发)被视为最理想的股权融资工具。其优势并不在于融资规模,而在于融资节奏高度分散,能够与二级市场走势同步推进。通过持续、分散的方式在公开市场中完成增发,DAT 可以在不显著扰动股价的前提下,将股价上涨本身转化为买入 BTC / ETH 的能力。然而,这一模式对市场环境的要求极高,一旦交易流动性下降或估值溢价收敛,ATM 的可行性便会迅速消失。
SEO(股权再融资)则更偏向阶段性选择。通过一次性完成较大规模融资,DAT 可以在短时间内显著扩大 BTC / ETH 持仓规模,但其代价是短期股价承压以及对发行时点判断的高度依赖。若市场在发行后快速上行,SEO 的机会成本将被放大。
PIPE(定向发行)多为折价发行,尽管在表面上提高了融资成本,但从资产负债表安全性的角度看,PIPE 是 DAT 最稳健的资金来源之一。由于不存在利息负担、到期压力或清算机制,PIPE 将全部不确定性转移给股权投资者,使 DAT 在波动环境中依然能够保持充足的时间选择权。采用 PIPE 融资的 DAT 通常不会因市场波动而陷入被动去杠杆的境地。这也是为何在估值尚未稳定、市场环境不确定的阶段,PIPE 往往成为 DAT 的现实选择。
4.2. 债务融资:第二层资金来源与时间维度约束
相较股权融资,债务融资通常不直接带来正反馈,但在特定阶段可显著扩大可调配资金规模,从而提升资产扩张效率,可视为“第二层资金来源”。
其中,可转债在 DAT 融资结构中被广泛采用,其优势在于兼具债务的确定性与股权的上行弹性。当股价表现良好时,可转债可通过转股消化偿债压力;当市场表现不佳时,其利息成本通常低于普通债务,为 DAT 提供一定缓冲空间。然而,如果加密资产长期横盘,股价始终无法触及转股条件,可转债最终仍将转化为刚性偿债压力。
此外,严重依赖可转债融资还可能触发由套利机构主导的进一步的“下跌螺旋”——即机构通过做空股票来对冲债券风险——而当股价下跌时,为了维持对冲比率,这些机构会机械性加大做空力度,从而加速股价崩塌并封死融资窗口。这种内嵌于资本结构中的卖空机制,会在DATCo的下行周期中被动放大跌幅,加深“死亡螺旋”而导致融资能力先于资产价值归零。[4]
注: 此处提及的“下跌螺旋”并不等同于“反身飞轮”逆转下的“死亡螺旋”,但它会作为加速器,会进一步加深“死亡螺旋”的程度并加快其崩塌速度 。
普通债券、优先票据等债务工具的风险并不来自短期价格波动,而更多来自时间维度。与链上杠杆不同,DAT 的债权人通常不具备直接处置 BTC / ETH 的权力,这意味着公司不会因币价下跌而被立即强平。真正的风险在于利息支出累积、债务集中到期以及再融资条件恶化所带来的结构性压力。
表5: 债务融资工具对比表
资料来源:PKUBA整理
4.3. 股权+债务的配合:飞轮形成与生存边界
理想状态下,DAT 并非依赖单一工具,而是通过股权与债务的阶段性配合,逐步构建并强化正反馈:股价上涨带动 mNAV 抬升,融资能力增强;融资所得用于增持 BTC/ETH,进一步提高对币价上行的弹性,最终反映为股价的再上行。
在这一过程中,股权融资负责“制造飞轮”,债务融资负责“拉长飞轮半径”。前者决定 DAT 是否具备结构性优势,后者决定其能否在飞轮完全建立之前存续足够长的时间以及扩大飞轮的规模。
图4: DAT公司飞轮形成图
资料来源:PKUBA整理
从风险-收益-成本的角度看,不同融资方式的差异并不在于好或坏,而在于其对生存边界的影响。PIPE 融资的 DAT 不易因结构问题失败,是因为其成本明确且不存在强制退出机制;债务融资的 DAT 通常不会立即出局,是因为债权人缺乏对核心资产的处置权。真正需要警惕的,是引入带有清算或强平条款的短期融资结构,这类安排会直接破坏 DAT 对时间的掌控权。
总体而言,DAT 的融资结构并非单纯追求高杠杆或高弹性,而是围绕一个核心目标展开:在高度波动的加密市场中,通过合理的资本结构设计,尽可能延长持有核心加密资产的时间,并在合适的周期窗口内放大其收益潜力。
5. 币种分析:核心资产如何重塑 DAT 的收益来源与抗压能力
在“融资结构 × 币种属性”的框架下,资产选择远非简单的押注谁涨得更多。它实际上同时决定了三件事:一是资产端净值的波动形态,二是公司获取资金的难易度与成本,三是市场对公司估值溢价的容忍度。因此,当市场焦点从单纯的“是否持币”转向“如何穿越周期”时,币种配置就成了决定策略成败的关键变量。
目前主流DAT机构配置加密资产的币种情况如图1所示:比特币占比约80%,以太坊占比约15%,其余币种占比约5%。这种头部集中的现状,反映出机构资金目前仍高度偏好资产的可解释性与流动性。基于此,本节将 DAT 的演进路径划分为BTC 主导型与“ETH 主导型(生息流)。在深入拆解这两类核心资产的运作逻辑后,将进一步探讨小币种“币股联动”的典型案例。
表6: BTC 主导型与 ETH 主导型DAT企业特点对比表
资料来源:PKUBA整理
5.1. 比特币(BTC):共识优势换取更具韧性的融资窗口
BTC 型 DAT 的核心逻辑在于其极低的解释成本。市场倾向于将 BTC 定义为数字黄金储备。即便公司本身缺乏经营性现金流,投资者也能轻易通过持币规模、增持速率以及每股含币量(Net Assets Per Share)建立清晰的定价模型。这种强共识特性为公司构建了两大融资优势:
- 资产端定价框架清晰,因此上行周期具有长窗口红利 :由于资产属性清晰,在牛市初期,市场对BTC储备的接受度最高。这使得公司能更快获得估值溢价,从而为后续的再融资(如增发或可转债)争取到充裕的时间窗口和操作空间。
- 资产端不确定性较低,因此下行周期的折价可控: 当市场回撤时,虽然溢价会被压缩,但基于 BTC主流资产的定位,投资者的评估逻辑依然会维持在“净值—溢价—融资能力”这一框架内,而不会轻易质疑资产本身的归零风险。这种清晰的估值锚能有效避免叙事崩塌。
图5: Bitcointreasuries官网全球TOP100 BTC财库上市公司统计图
资料来源:Bitcointreasuries,时间截至2026年1月2日
然而,BTC 型 DAT 并非天然的避风港,其“高β”属性也带来了隐性的结构性风险:
第一,缺乏原生收益路径,对融资节奏极度敏感 : 由于 BTC 缺乏原生的质押收益机制,财库表现完全依赖币价涨跌。这导致企业失去了平滑周期的手段,对“融资—买入”的时点把控要求极高。一旦在融资高点对应了资产高位,并在随后遭遇币价下跌,企业将面临严峻的期限错配风险——即刚性债务利息与资产缩水之间的剪刀差。
第二,同质化竞争削弱溢价能力 : 当大部分 DAT 公司都采用“屯币”的单一策略时,商业模式不可避免地陷入同质化。市场难以给予特定公司更高的管理溢价,股价最终可能沦为 BTC 的影子ETF。这对管理层提出了更高要求:如何通过精准的宏观择时或创新的融资结构设计,在同质化竞争中通过“财务技巧”创造 Alpha。
综上,BTC 虽然提供了稳定的叙事底座,但如果公司因缺乏生息机制缓冲,且在融资周期上出现误判,一旦估值回落触发融资枯竭,公司将极易陷入被动收缩的困境。
5.2. ETH:叠加生态与收益变量,对透明度提出更高要求
与 BTC 的纯储备属性不同,ETH 具有“生息机制+生态治理”的双重属性。这意味着 ETH 型 DAT 面临着更复杂的定价模型——市场不仅关注价格趋势,还会将网络生态繁荣度、技术升级路线以及链上收益率纳入估值考量。
这种复杂性为 DAT 策略为DATCo提供了平滑周期的工具,也为公司间差异化带来机会。公司可将部分 ETH 用于质押或参与链上 DeFi,形成稳定的持有期回报。这让财库叙事从单一持币,升级为“可管理的生息资产组合”,在熊市中能提供一定的现金流缓冲。更进一步,这种模式给予了公司“主动管理”的空间——质押比例的调配、节点验证的布局、以及流动性释放机制的设计,都可以成为横向比较的关键指标。
图6: Strategicethreserve官网全球TOP100 ETH财库上市公司统计图
资料来源:Strategicethreserve,时间截至2026年1月2日
但收益的另一面,是对风控与透明度的极致要求:鉴于 ETH 的质押机制可能触碰证券监管(如美国 SEC)的敏感神经,且链上交互涉及复杂的审计问题。如果公司不能将收益来源清晰披露,或无法证明资产托管的独立性,市场难以给与公允价格,会出现严重的估值折价。唯有完成高透明度的审计,才能消除投资者的合规疑虑。
最后,相比于BTC的强周期性,ETH的波动特征更加明显,带来的是融资窗口的“窄而快”。窗口往往迅速打开也迅速关闭,能否在短时间内完成融资并落实配置,会直接塑造后续几个季度的资产负债表形态。换而言之,ETH 财库属于“机会窗口型策略”:执行力和治理能力不到位时,它的复杂度会反过来放大不确定性。
5.3. 小币种的“币股联动”模式:SPAC通道下的资产映射与流动性传导
在主流资产之外,小市值币种正在探索一种更为激进的“币股联动”路径。不同于传统的业务营收支撑股价,该模式利用 SPAC(特殊目的收购公司)作为上市载体,结合 PIPE、ATM 等融资工具,构建了一个连接美股流动性与链上资产的传导机制。
简而言之, 这并非单纯的“借壳上市”,而是将链上代币的“买盘计划”封装为可交易的纳斯达克股票资产,从而实现项目方资产与二级市场资金的深度绑定。
5.3.1. 核心机制:借壳上市后的流动性传导
从表面来看,这是项目方的“借壳上市”,但从运作实质分析:这是一个以资本运作为核心的流动性传导——使得股票市场的资金可以迅速而直接传导至代币市场。该运作包含两个关键环节:
- SPAC 提供合规准入:利用壳公司解决合规主体问题,打通美元流动性的准入层
- 融资工具提供新增资金: 通过 PIPE(私募股权投资)、可转债或 ATM(市价发行)等工具,确保上市公司持续获取低成本资金,形成对链上代币的持续买盘。
在这种架构下,股价的定价逻辑改变:市场不再锚定市盈率(P/E),转而关注代币资产净值(NAV)与再融资能力。股价实际上成为了代币价格的杠杆化映射。
5.3.2. 典型路径分析:静态财库与动态做市
根据项目方对上市公司的介入程度与运作目标的不同,小币种的联动模式呈现出两种不同的路径:一种是合规财库模式,侧重资产持有;另一种是控制权驱动模式,重点是资本博弈和主观做市。
正如下表分析,StablecoinX (TLGY)采取了结构化的资产映射模式。其本质是在纳斯达克搭建一个高透明度的代币金库。资金主要通过场外折价购买并锁定代币,以此规避直接冲击二级市场。这种模式下,股价波动相对平滑,主要反映标的资产的真实净值(NAV)。项目方目的在于利用美股的合规性,为传统机构资金提供一个低门槛配置加密核心资产的通道,以便于可审计性和供给锁定。
表7: 小币种币股联动典型路径对比表
资料来源:PKUBA整理
AACG (Baby)的案例,则代表了主动管理的资本做市,即资本驱动的流动性管理。外部资本通过注资掌握上市公司控制权,迅速将账面资金转化为代币购买力。由于小币种流通盘较小,上市公司的集中买入能显著改善代币供需,进而通过币价上涨带动股价重估。这是一种更为激进的策略,试图利用资本市场的流动性溢价来反哺链上资产。
上述两种模式虽然路径不同,但本质都是利用上市通道实现资产配置的证券化。但这套逻辑并非无懈可击。小币种币股联动的关键风险在于资产端与融资端的正向循环能否闭环。若上市公司仅沦为单向的买入机器,一旦遭遇二级市场融资窗口关闭或币价剧烈回调,高溢价将迅速崩塌。
因此,最为稳健的终局应当是:上市公司不仅是代币的买方,更是生态的建设方。只有通过治理结构将公司策略与生态长期价值绑定,股价才能从单纯的投机杠杆,转化为衡量生态繁荣度的合规影子指标。
6. DAT风险分析
6.1. DAT 的周期阶段与分化路径
DAT 的运行不是静态模型,而是同时受两大因素影响:(1)加密资产价格的周期波动,(2)二级市场对持币公司的溢价水平。因此,判断一家 DAT 公司是否可持续,重点不在“是否持币”,而在于它正处在生命周期的哪一阶段,以及资产负债表是否为下一阶段预留了足够的安全空间
下表展示了DAT的完整生命周期变化情况。从生命周期视角看,决定成败的关键往往不在顺周期的扩张能力,而在下行后的分化结果:顺周期里,溢价融资更易打开,DAT 公司普遍可以借助市场吸收能力完成扩表;但一旦进入回撤,币价下行与溢价收缩往往同步发生,融资窗口收窄甚至关闭。此时,只有负债结构更稳、短期刚性偿债压力更低的公司,才更可能抵御波动并保持存续;反之,资金链较脆弱、存在处置触发条件的公司,可能被迫在不利价格区间减仓以满足偿债或条款要求,从而把周期波动放大为清算风险。
表8: DAT周期阶段对比表
资料来源:PKUBA整理
